

What?
An added feature for a software commonly used in manufacturing, Andromeda. The software is used for organizing goods, in this case apparel, and housing all pertinent related information.
Who?
Apparel manufacturing professionals who rely on software to keep track of their busy workloads.
Why?
The PLM (Product Lifecycle Management) systems are not updated frequently. Additionally, the professionals behind the software are rarely experts on what features are most useful.
Team Size:
1 designer
Role:
UX Researcher, UX/UI Designer
Time Frame:
6 months
Deliverable:
6 unique screens wired for prototyping
Toolkit:
Figma, FigJam, Adobe Illustrator, Maze
How might we...
help PLM users organize their large workloads in one program so that they don’t have to worry about mistakes from carrying information over to multiple platforms.

Research
Competitive Analysis
Reviewing programs used for product management helps shed light on which features are most useful.
Excel is seen in the industry as archaic but offered many similar features in a more roundabout way.

Virtual Interviews
By letting PLM users feel heard on their experiences and overall work habits we can better understand specifically what kind of added feature would be most beneficial to help users keep organized.
User Priorities:
Clarity
Progress
Concise
Simplified
Consistency
“we had so much work on our plates all the time...”
“It’s supposed to be streamlined.
I don’t think it’s 100% streamlined but it’s supposed to be.”
“I don’t think everyone knows how to use it”
“There could be a faster way to get to the end point”

Sample Question:
What are the first words that come to mind when you think of using a PLM system?
What we want to know?
Whether users view PLM as a positive or a negative experience

Sample Question:
Is there anything about PLM that you still find confusing to understand how to do?
What we want to know?
Where there may be holes in the existing program to improve upon

Sample Question:
What do you wish the PLM creators understood about your job?
What we want to know?
Where the user is feeling unheard and how that can be improved
User Dislikes
Inconsistent ways of using the program between coworkers
Overwhelming amounts of tasks to complete
It feels like there is never a break in the workload
USER PERSONA

Name: Cynthia
Age: 37
Location: Los Angeles, CA
Family Status: married, no children
Occupation: Apparel Designer
Hobbies: hiking, traveling, trying new restaurants
Community: advocates for the marginalized, politically outspoken, social butterfly
Motivations
Productivity
Job retention
Joys
Creativity
Saving time
Completion
“Almost everyone that works in the design world are a control freak”
Organization easy to navigate
Integration all in one place
Visual cues denote imperative issues
Functionality simplistic & practical
Accountability personal responsibility
Consistency processes to be done the same
Efficiency “a faster way to get to the end point”
Missing information can’t find info that should be present
Time consuming a heavy workload & repetitive tedious tasks
Redundancies inconsistent repeated information
Motivations
Productivity
Job retention
Joys
Creativity
Saving time
Completion
“Almost everyone that works in the design world are a control freak”
Organization easy to navigate
Integration all in one place
Visual cues denote imperative issues
Functionality simplistic & practical
Accountability personal responsibility
Consistency processes to be done the same
Efficiency “a faster way to get to the end point”
Missing information can’t find info that should be present
Time consuming a heavy workload & repetitive tedious tasks
Redundancies inconsistent repeated information
User Priorities
Integrated item tracking in WIP (Work in Progress) table
Approval dates included in WIP
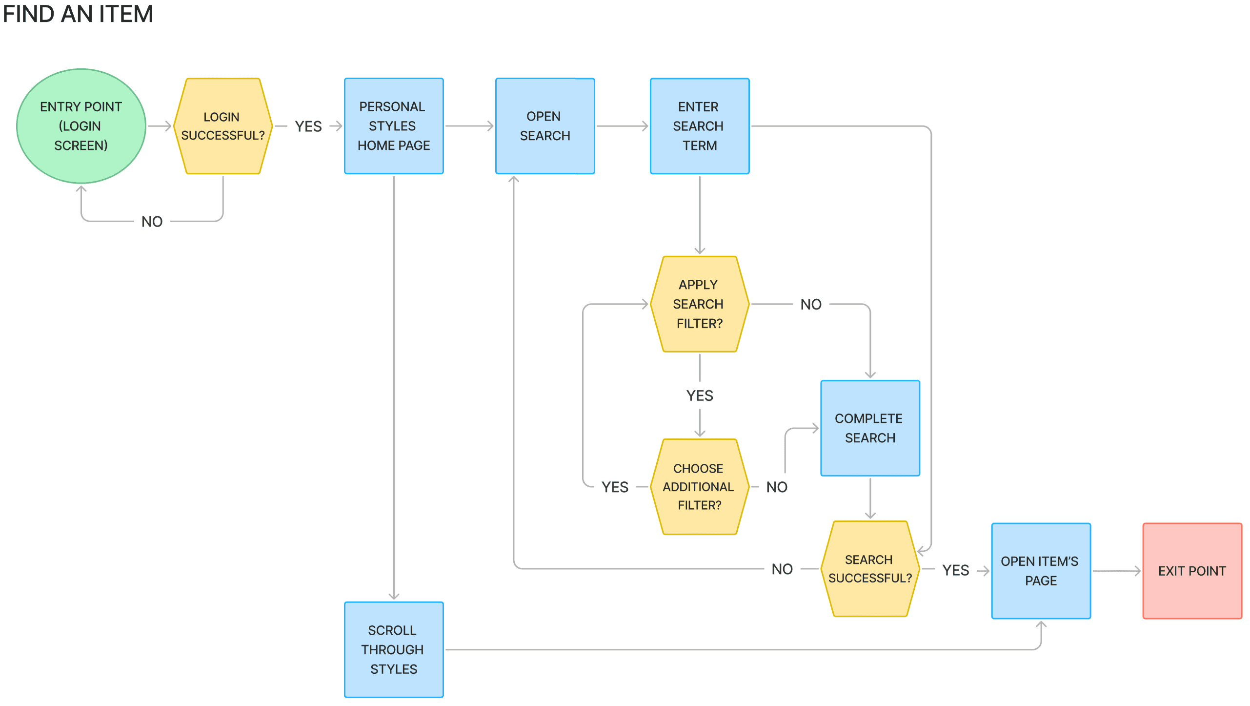
What I learned from the User Flow
The shape of process map symbols follows a standard. Updating these for the future will help ensure best communication to other team members.

Design

Lo-fi User Test
Objective:
Find the most efficient way to update information for an item by asking users how they would go about entering data for the specific item.
Participants:
4 Users
Patterns:
All users were focused on choosing options that would make their work lives easier and drew from personal experience to give insight
Users mentioned importance of successful communication with teammates
Surprises:
Users preferred the more spaced out work in progress page due to its easier readability and increased spacing between elements.
This was unexpected since the original product design is crowded.
Considerations:
Users mentioned not liking having to type out information, drop down menus would be beneficial.
Keep users’ feedback about spacing in mind but also acknowledge how many items users may be sifting through. They don’t want to scroll forever just to find one item.
What I learned from Lo-fi Wireframes
Consistency is key for accurate testing. I used different nav bar designs which I didn’t realize would throw off and confuse participants.

Color Development
The original Andromeda software uses a limited color approach.
They utilize bright flashy colors for warnings & alerts. Blue is their main call to action & accent color.
Neutral blacks, greys, & white are found throughout majority of the product.
Typography Development
One of the biggest disappointments for the UI design throughout this product are the font sizes. They are extremely small throughout and difficult to see even on large screens.
I followed the product’s standard for this added feature but would update to be much larger for the future.
Design Process Highlights
Problem solving for an existing design in a field I consider myself an expert in
Piecing together how to redesign a button while maintaining the product’s aesthetic
Testing
Unmoderated User Testing via Maze Platform
5 participants who have worked with this particular PLM system or similar provided feedback in learning how intuitive the task would be


Hi-fi User Test
Task #1:
Navigate to the “My Work in Progress” screen
Task #2:
Send a note for style SW512355
Outcome:
5/5 users successful in completing task #1
5/5 users successful in completing task #2
Patterns:
All users were able to complete both tasks with the second task taking significantly more time than the first.
Users looked in the side navigation menu first to find the requested CTA button.
Surprises:
Even though all users were able to complete both tasks it was curious how much easier the 1st task was to complete than the 2nd since the 2nd task had more steps.
Considerations:
Button visibility for users so they are not too hidden or blended in with other information on the screen is a necessary revision.
The challenge presented is maintaining the original product’s aesthetic, which is quite busy, while also improving the UX.


Original PLM Screen Referenced

Recreated Screen for Added Feature





Challenges
Working on designing only one new feature for a product that has so many user complaints made for quite the challenge.
Maintaining objectively bad design features for users’ best experiences is almost painful. However, if I would have changed the product so much it would have missed the point of the assignment.
Lessons
The area where I gained the most confidence was within the interview portion. It helped having a familiar personal topic in which aided in having more natural conversations with users.
Alternatives
Adding more screens to this prototype would be beneficial to even better show ease of use and the product’s full potential.
Future
It would be interesting to build on this product and improve other areas. Users struggled with finding basic pages and redesigning those paths to be more clear would be rewarding.
Let’s chat!
gracie
bojorquez